Radio, what’s new?

Projekt Zusammenfassung

Auf der Erde können Radiowellen aus dem All empfangen werden. Wo kommen sie her und was erzeugt sie? Wie machen die Menschen sie sich zunutze? Diesen Fragen gehen wir mit unserer interaktiven, atmosphärischen (Welt-)Rauminstallation „Radio, what’s new?“ nach, die wir zum Thema elektromagnetische Wellen und Raumforschung konzipiert haben. Neben dem Raum selbst haben wir einen interaktiven Tisch gestaltet, mit dem Besucher*innen Informationen über die Strahlen, die zum Beispiel von Planeten und Sternen aus dem All auf der Erde empfangen werden, abrufen und die ganze Rauminstallation beeinflussen.

Gruppe

  • Amalie Ernst,
  • Carlotta Hopp,
  • Birthe Schön

Hintergrund Information/Recherche

Nachdem wir uns grob für die „Visualisierung von Radiowellen“ als unser Thema entschieden hatten, fehlte uns noch ein konkreter Ansatz für die Inhalte, die wir vermitteln wollten. Darum begann unser Projekt mit einer eingehenden Recherche über Radiowellen: Wellenlängen, die Funktionsweise einer Antenne, Magnetfelder und weitere physikalische Themen. Schnell stießen wir auf das Thema Weltall, Galaxien und rätselhafte Radiosignale aus dem All mit unbekanntem Ursprung. Wir beschlossen, das Thema Raumforschung und außerirdische Radiosignale aufzunehmen und fanden spannende Informationen über Planeten, Sterne und Galaxien, die alle verschiedenste, natürliche elektromagnetische Wellen aussenden und uns so auf der Erde mehr über die Materie im All erfahren lassen. Wir kamen über einige Umwege auf die Idee, einen Raum ähnlich einem Planetarium zu konzipieren, der den Besucher*innen entweder via Audio oder visuell Informationen vermittelt, und gleichzeitig eine Atmosphäre herstellt, in die man ganz eintauchen kann.

Recherche und Planung mithilfe von Miro

Konzeptentwicklung

Wir möchten zeigen, dass Radiowellen nicht nur auf der Erde hin und her gesendet werden können, sondern auch, dass es möglich ist, Radiowellen aus dem All zu empfangen, wodurch neue Kenntnisse in der Erforschung des Weltraums gewonnen werden können. Diese Radiowellen machen wir in unserem Raumkonzept erfahrbar. Dabei steht in einem runden Raum, an dessen Wänden das Weltall abgebildet ist, ein interaktiver Tisch. Mit einer Antenne in der Mitte des Tisches werden von oben aus dem All Radiowellen empfangen, welche visualisiert und hörbar gemacht werden. Auf dem Tisch in Raummitte sind via Touch verschiedene Elemente wie Planeten, Sterne und Galaxien auswählbar, alles Materie, von der elektromagnetische Wellen ausgehen. Dazu werden Infos auf dem Tisch eingeblendet und die Radiowellen im Raum sowie die Tonspur verändern sich. An der Wand befindet sich ein Funkmast, von dem irdische Radiowellen ausgehen, die sich in der Farbe von denen aus dem All unterscheiden.

Mindmap

Ideen Scribbles, Layoutskizzen, Varianten

Idea Chart mit Ansätzen zum Thema Raumforschung

Moodboard

Raumgestaltung

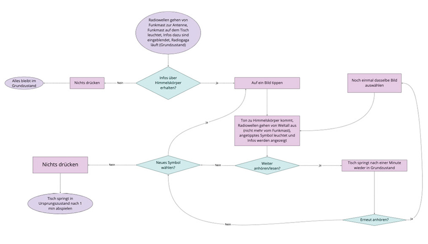
Zuerst beschäftigten wir uns mit der Gestaltung des Raumes und den darin befindlichen Elementen. Wir erstellten verschiedene Skizzen zu dem Aussehen der Wände, der Raumform, der Platzierung der Wellen des Tisches, des Funkmasts und der Tür und entschieden uns für einen runden Raum mit Kuppel, der einem Planetarium ähnelt. Die Radiowellen kommen in der Mitte des Raumes von oben. Sie könnten zum Beispiel mithilfe von Projektoren und einer beinahe durchsichtigen, trichterförmig über dem Tisch aufgehängten Gaze in den Raum projiziert werden. Wir setzten uns genauer mit der Visualisierung dieser Wellen auseinander. Dabei probierten wir von wissenschaftlichen Visualisierungen bis hin zu eigenen Kreationen alles aus und entschieden uns letztendlich für eine Spiralform, wobei die irdischen Wellen, die vom Funkmast ausgehen, pink und die außerirdischen grün-türkis sind. Nach einigen Skizzen und Überlegungen entschieden wir uns dazu, die Informationen über den Tisch in der Mitte visuell zu vermitteln. Der nächste Schritt war das Styleboard: Wir legten das Farbschema des Raumes fest, ebenso wie die Schriftart (Gala: futuristisch und passend zu den Radiowellen). Um uns die Funktionsweise des Raumes genauer vor Augen zu führen, erstellten wir ein Flowchart Diagramm: Wir gestalteten die verschiedenen Möglichkeiten, die der Betrachter hat und die Reaktion der Radiowellen, der Tonspur und der Informationen auf dem Tisch. Die Tonspur besteht aus von der NASA veröffentlichten Audio-Aufnahmen, in der sie Radiowellen, die aus dem All empfangen wurden, in Ton umwandelte. In unserem Raumkonzept hört man, wenn ein Element auf dem Tisch ausgewählt wird, die passende Tonspur, die für jeden Himmelskörper anders klingt.

Skizzen zu Raum, Radiowellen und Informationsvermittlung

Styleboard

Flowchart

Raumvisualisierung

Prototyp

Auf den runden Tisch, der in der Mitte des Raumes steht, wird von oben mithilfe von zwei Projektoren projiziert. Für das Design arbeiteten wir mit verschiedenen Skizzen, einer morphologischen Matrix und Quick-and-Dirty-Prototypes. Anhand eines Küchentisches erarbeiteten wir Höhe und Umfang des Exponats. Anschließend legten wir die Form fest: In der Mitte eine interaktive Kuppel mit der Antenne. Besucherinnen können via Touch einzelne Elemente auswählen, die zugehörigen Informationen werden außenherum auf eine leicht angeschrägte Tischplatte projiziert. Für die Schrift testeten wir die Lesbarkeit mithilfe von Ausdrucken und entschieden uns für die Schriftgröße 17 pt im Fließtext. Anschließend setzten wir das Layout für die Informationen zu Jupiter um, das als Template für alle Himmelskörper dient. Übersichtliche Textblöcke erlauben es den Besucherinnen, in kurzer Zeit relevante Informationen zu erfassen. Mithilfe von zwei Animationen visualisierten wir den möglichen Ablauf der Installation mit Tonspur und Radiowellen.

Erste Skizzen und Ideenansätze zum Tisch

Morphologische Matrix

Tests für den Tisch und die Textgröße

Kombinationsmöglichkeiten/Mini-Matrix für den Tisch

Der fertige gerenderte Tisch

Der fertig gerenderte Raum

Layout-Skizzen

Tisch-Layout zu Jupiter

Tisch-Layout Radiowellen (Grundzustand)

Kuppel Design

Die erste Animation visualisiert die Rauminstallation und die Veränderung der Wellen

Hier wird der Informationstisch und seine interaktive Funktionsweise visualisiert